![]() |
| Editorial provides compelling evidence from meta-analyses, but their results are context-dependent ... |
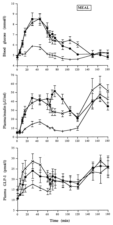
As Sievenpiper points out, the latest meta-analyses by Evans et al. (2017a,b) found (a) beneficial effects on blood glucose especially in people with already messed up glucose management, when sucrose (=sugar) was replaced with fructose, and (b) lowered fasting blood glucose and HbA1c, and triglycerides, plus body weight.
Learn more about fructose at the SuppVersity
"There is a need for more long-term (>6 mo) randomized trials to clarify the benefits of the replacement of glucose-containing sugars and starches with fructose with the use of “real world” food applications in people with diabetes or at risk of diabetes" (Sievenpiper 2017)And the Evans studies are neither the first nor the only meta-analyses that highlight the existence of studies which show the advantages of the use of fructose as a replacement for glucose-containing sugars or starches (Agostoni 2011). The European Food Safety Authority provided a scientific opinion on the substantiation of health claims related to fructose and the reduction in postprandial glycemic responses. It was concluded that “a cause and effect relationship has been established between the consumption of fructose in place of sucrose or glucose in foods or beverages and reduction of postprandial glycaemic responses” (Agostini 2011) and there's more:
- On blood glucose management
- Livesey and Taylor (2008) found that fructose intake < 90 g/d significantly improved HbA1c concentrations dependent on the dose, the duration of study, and the continuous severity of dysglycemia throughout the range of dysglycemia. There was no significant change in body weight at intakes <100 g fructose/d. Fructose intakes of <50 g/d had no postprandially significant effect on triacylglycerol and those of ≤100g/d had no significant effect when subjects were fasting. At ≥100 g fructose/d, the effect on fasting triacylglycerol depended on whether sucrose or starch was being exchanged with fructose, and the effect was dose-dependent but was less with increasing duration of treatment. Different health types and sources of bias were examined; they showed no significant departure from a general trend.
- Cozma, et al. (2012) reviewed eighteen trials (n = 209) and found that isocaloric exchange of fructose for carbohydrate reduced glycated blood proteins (SMD −0.25 [95% CI −0.46 to −0.04]; P = 0.02) - albeit with significant intertrial heterogeneity (I2 = 63%; P = 0.001). This reduction is equivalent to a ∼0.53% reduction in HbA1c. Fructose consumption did not significantly affect fasting glucose or insulin. A priori subgroup analyses showed no evidence of effect modification on any end point.
- On blood lipids
- Sievenpiper et al. (2009) reviewed sixteen trials (236 subjects) in which isocaloric fructose exchange for carbohydrate raised triglycerides and lowered total cholesterol under specific conditions without affecting LDL cholesterol or HDL cholesterol. A triglyceride-raising effect without heterogeneity was seen only in type 2 diabetes when the reference carbohydrate was starch (mean difference 0.24 [95% CI 0.05–0.44]), dose was >60 g/day (0.18 [0.00–0.37]), or follow-up was ≤4 weeks (0.18 [0.00–0.35]). Piecewise meta-regression confirmed a dose threshold of 60 g/day (R2 = 0.13)/10% energy (R2 = 0.36). A total cholesterol–lowering effect without heterogeneity was seen only in type 2 diabetes under the following conditions: no randomization and poor study quality (−0.19 [−0.34 to −0.05]), dietary fat >30% energy (−0.33 [−0.52 to −0.15]), or crystalline fructose (−0.28 [−0.47 to −0.09]). Multivariate meta-regression analyses were largely in agreement.
- Wang, et al. (2014) reviewed 16 trials, again, the scientists distinguished studies with isocaloric and hypercaloric diets and found that fructose supplemented the background diet with excess energy from high-dose fructose compared with the background diet alone (without the excess energy). There was no significant effect in the isocaloric trials (SMD: 0.14 [95% CI: −0.02, 0.30]) with evidence of considerable heterogeneity explained by a single trial. Hypercaloric trials, however, showed a significant postprandial triglyceride raising-effect of fructose (SMD: 0.65 [95% CI: 0.30, 1.01]).
- On weight gain
- Sievenpiper et al. (2012) distinguished between isocaloric and hypercaloric trials and found that fructose does not seem to cause weight gain when it is substituted for other carbohydrates in diets providing similar calories. Free fructose at high doses that provided excess calories modestly increased body weight, an effect that may be due to the extra calories rather than the fructose.
- On blood pressure
- Ha et al. (2012) who focussed on the potential ill effects of fructose on blood pressure found 13 human clinical trials in which fructose was isocalorically exchanged for other carbohydrate sources for ≥7 days and 2 trials in which the subjects ate hypercalorically. Their analysis shows that the fructose intake in isocaloric exchange for other carbohydrates significantly decreased diastolic (mean difference: −1.54 [95% CI: −2.77 to −0.32]) and mean arterial pressure (mean difference: −1.16 [95% CI: −2.15 to −0.18]). There was no significant effect of fructose on systolic blood pressure (mean difference: −1.10 [95% CI: −2.46 to 0.44]). Furthermore, the hypercaloric fructose feeding trials found no significant overall mean arterial blood pressure effect of fructose in comparison with other carbohydrates.
- On uric acid
- Wang, et al. (2012) conducted a meta-analysis to investigate the effects of fructose replacement on uric acid and came to the conclusion that there's no increase in uric acid if realistic amounts of fructose are consumed. More specifically, the 21 trials in 425 participants suggest that the isocaloric exchange of fructose for other carbohydrate did not affect serum uric acid in diabetic and nondiabetic participants [MD = 0.56 μmol/L (95% CI: −6.62, 7.74)], with no evidence of inter-study heterogeneity. Hypercaloric supplementation of control diets with fructose (+35% excess energy) at extreme doses (213–219 g/d), on the other hand, significantly increased serum uric acid compared with the control diets alone in nondiabetic participants [MD = 31.0 mmol/L (95% CI: 15.4, 46.5)] with no evidence of heterogeneity. Confounding from excess energy cannot be ruled out in the hypercaloric trials.
- On non-alcoholic fatty liver disease (NAFLD)
- Chiu et al. (2014) conclude based on 13 trials with respect to the effects on NAFLD that the effects on NAFLD markers can only be observed in hypercaloric trials, where both IHCL (SMD=0.45 (95% confidence interval (CI): 0.18, 0.72)) and ALT (MD=4.94 U/l (95% CI: 0.03, 9.85)) increased significantly. In isocaloric trials, on the other hand, there was no effect of fructose to be observed.
![]() |
| One thing we should not forget in the debate is that 10g of sugar from coke/liquid food may actually do significantly more harm than the same amount from cookies/solid food. |
![]() |
| Fructose-Equivalent of <1L Apple Juice or 1.25L Coke & Co Clogs Human Livers Without Visibly Affecting Body Weight or Fat in 12Wk RCT - Study Highlights: Liquid Fructose is Particularly Problematic | more |
In the gluttonous real-world of our consumerist society, it is thus questionable for whom it is true that the previously discussed beneficial effects of fructose outweigh "the mechanisms invoked to explain the purported adverse effects of fructose, such as an increase in de novo lipogenesis" (Sievenpiper 2017). That's not because fructose is the devil. It's because everything, from portion sizes to food design, promotes the overconsumption of energy dense, nutrient-poor foods and beverages. With the latter being specifically problematic, because the rapidly absorbed fructose can overwhelm the liver and stimulate, as Taskinen et al. have shown it only recently, "significantly increase liver fat content and hepatic DNL and decreased β-hydroxybutyrate" (Taskinen 2017).
It is thus only logical that a recent study from the Icahn School of Medicine at Mount Sinai is not the first to show that the consumption of high vs. low amounts of fructose from soft drinks, fruit drinks, and apple juice is associated with a 2.8-fold increase in coronary heart disease risk in 1230 men and women aged 45–59 (DeChristopher 2017). In this context, it is important to literally keep a sense of proportion, though. The comparison is after all not drinking fructose sweetened beverages once in a while vs. never. It's drinking them almost every day (≥5 times/wk) vs. ≤3 times/mo. The notion that the occasional coke is going to kill you is thus as hilarious as the assumption that apples were toxic, because they have a high fructose content. In fact, there is absolutely zero evidence that fructose from other dietary sources, is remotely as problematic as the previously referenced juices, sodas, and co. And DeChristopher et al. also observed that moderate consumers (1–4 times/wk) of orange juice were half as likely to have CHD as seldom/never consumers (OR 0.45; 95% CI-0.26-0.77; P = 0.005)" (DeChristopher 2017) - whether that's due to or in spite of fructose, is obviously open to debate.
Eventually, food-specific analyses and further longer term trials (>6 months) investigating the exact dose/effect relationship, its dependence on individual subject characteristics (the subjects in the Taskinen study, for example, had a belly, even though they were normal-weight, already - in athletes, those 75 g of fructose may well not have triggered de novo lipogenesis, the relevance of which is debated quite nicely in these letters to the editor, in case you're interested), and dietary context (total carb, fat and caloric content of the diet, etc.) are still warranted | Comment!
- Agostoni, C., J. L. Bresson, and S. Fairweather-Tait. "Scientific opinion on the substantiation of health claims related to fructose and reduction of post-prandial glycaemic responses (ID 558) pursuant to Article 13 (1) of Regulation (EC) no 1924/2006." EFSA J 9 (2011): 2223-2238.
- Chiu, S., et al. "Effect of fructose on markers of non-alcoholic fatty liver disease (NAFLD): a systematic review and meta-analysis of controlled feeding trials." European journal of clinical nutrition 68.4 (2014): 416.
- Cozma, Adrian I., et al. "Effect of fructose on glycemic control in diabetes." Diabetes care 35.7 (2012): 1611-1620.
- DeChristopher, Luanne Robalo, Jaime Uribarri, and Katherine L. Tucker. "Intake of high fructose corn syrup sweetened soft drinks, fruit drinks and apple juice is associated with prevalent coronary heart disease, in US adults, ages 45–59 y." BMC Nutrition 3.1 (2017): 51.
- Evans, Rebecca A., et al. "Fructose replacement of glucose or sucrose in food or beverages lowers postprandial glucose and insulin without raising triglycerides: a systematic review and meta-analysis." The American Journal of Clinical Nutrition (2017a): ajcn145151.
- Evans, Rebecca A., et al. "Chronic fructose substitution for glucose or sucrose in food or beverages has little effect on fasting blood glucose, insulin, or triglycerides: a systematic review and meta-analysis." The American Journal of Clinical Nutrition (2017b): ajcn145169.
- Ha, Vanessa, et al. "Effect of fructose on blood pressure." Hypertension (2012): HYPERTENSIONAHA-111.
- Hawkins, Meredith, et al. "Fructose improves the ability of hyperglycemia per se to regulate glucose production in type 2 diabetes." Diabetes 51.3 (2002): 606-614.
- Livesey, Geoffrey, and Richard Taylor. "Fructose consumption and consequences for glycation, plasma triacylglycerol, and body weight: meta-analyses and meta-regression models of intervention studies." The American Journal of Clinical Nutrition 88.5 (2008): 1419-1437.
- Petersen, Kitt Falk, et al. "Stimulating effects of low-dose fructose on insulin-stimulated hepatic glycogen synthesis in humans." Diabetes 50.6 (2001): 1263-1268.
- Sievenpiper, John L., et al. "Heterogeneous effects of fructose on blood lipids in individuals with type 2 diabetes." Diabetes care 32.10 (2009): 1930-1937.
- Sievenpiper, John L., et al. "Effect of Fructose on Body Weight in Controlled Feeding TrialsA Systematic Review and Meta-analysis." Annals of internal medicine 156.4 (2012): 291-304.
- Sievenpiper, John L. "Fructose: back to the future?." The American Journal of Clinical Nutrition 106.2 (2017): 439-442.
- Taskinen, M.-R., et al. (2017), Adverse effects of fructose on cardiometabolic risk factors and hepatic lipid metabolism in subjects with abdominal obesity. J Intern Med. Accepted Author Manuscript. doi:10.1111/joim.12632
- Vos, Miriam B., et al. "Dietary fructose consumption among US children and adults: the Third National Health and Nutrition Examination Survey." The Medscape Journal of Medicine 10.7 (2008): 160.
- Wang, D. D., et al. "Effect of fructose on uric acid: a meta-analysis of controlled feeding trials." J Nutr 142 (2012): 916-23.
- Wang, D. David, et al. "Effect of fructose on postprandial triglycerides: a systematic review and meta-analysis of controlled feeding trials." Atherosclerosis 232.1 (2014): 125-133.











































